首页 > 社内要闻 > 要闻动态

38位九三学社社员荣获2015年度上海市科学技术奖

发布时间: 2016-05-05 作者: 组宣

  4月18日,2015年度上海市科学技术奖励大会在上海展览中心召开,隆重表彰为上海科技创新事业和经济社会发展作出突出贡献的科技工作者。

  大会由市委副书记、市长杨雄主持,中央政治局委员、市委书记韩正在讲话中强调,适应和引领我国经济发展新常态,提升上海国际竞争力,关键要依靠科技创新,实现发展方式转变和发展动力转换。我们要按照习近平总书记、李克强总理对上海建设具有全球影响力的科技创新中心的新要求,举全市之力、汇聚各方面智慧,加快推进上海科创中心建设这一国家战略。全市广大科技工作者要身先士卒,勇攀科技高峰,为推进本市科技创新、实施创新驱动发展战略,不断奉献新成果、做出新业绩。

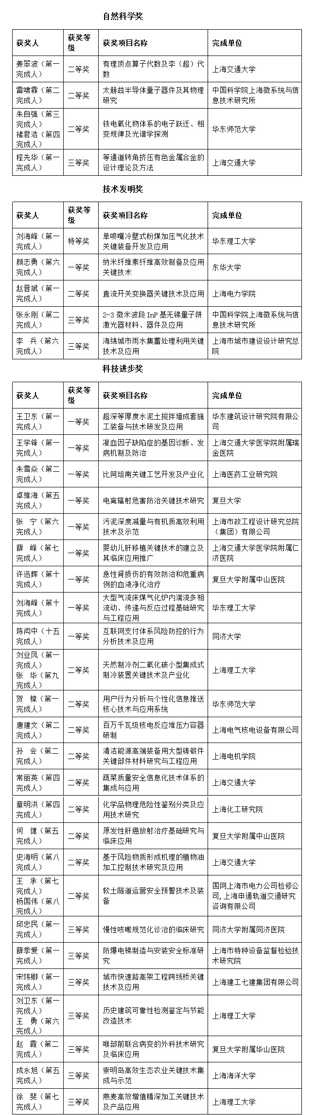
  据不完全统计,九三学社社员、中科院院士雷啸霖、褚君浩等38位社员主持或参与的34个项目荣获自然科学奖、技术发明奖和科技进步奖三大奖项。(名单附后)

  据悉,此次2015年度上海市科学技术奖共授奖313项(人)。其中,授予丁文江、金亚秋科技功臣奖;授予31项成果自然科学奖;授予32项成果技术发明奖;授予243项成果科技进步奖;授予5位外籍专家国际科技合作奖。


附:九三学社社员荣获2015年上海市科学技术奖名单



上一篇:九三学社中央主席韩启德率队来沪调研社区治理与服务

下一篇:九三学社社员贾金锋、钱菊英荣获上海市五一劳动奖章