![]()
![]()
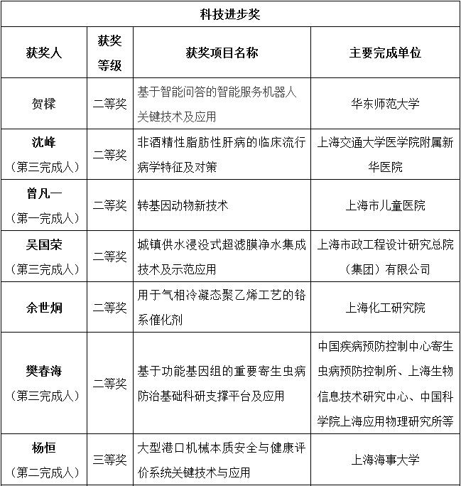
上海市科委3月22日发布消息,2016年度上海市科学技术奖共授奖265项(人)。
社员樊春海等分别获得青年科技杰出贡献奖以及自然科学奖、技术发明奖、科技进步奖。
九三学社中央副主席、上海市政协副主席、社市委主委赵雯向获奖社员发了贺信,向这些社员表示热烈的祝贺!
获得青年科技杰出贡献奖以及自然科学奖、技术发明奖、科技进步奖的特等奖、一、二、三等奖的社员分别是:
![]()
![]()
![]()
![]()
![]()
![]()
![]()
![]()
![]()
![]()
![]()
上海市科委3月22日发布消息,2016年度上海市科学技术奖共授奖265项(人)。
社员樊春海等分别获得青年科技杰出贡献奖以及自然科学奖、技术发明奖、科技进步奖。
九三学社中央副主席、上海市政协副主席、社市委主委赵雯向获奖社员发了贺信,向这些社员表示热烈的祝贺!
获得青年科技杰出贡献奖以及自然科学奖、技术发明奖、科技进步奖的特等奖、一、二、三等奖的社员分别是:
![]()
![]()
![]()
![]()
![]()
![]()
![]()
![]()
![]()